Passkey

User management

Role

Lead UX Designer

Responsibilities

  • User-role creation and editing

  • Organization, Tenant, and Group creation and editing

  • Turning on/off features at each level for the application

Team members

Anthony Foster, VP of UX/UI
Jeff Hyun, Lead, Full stack

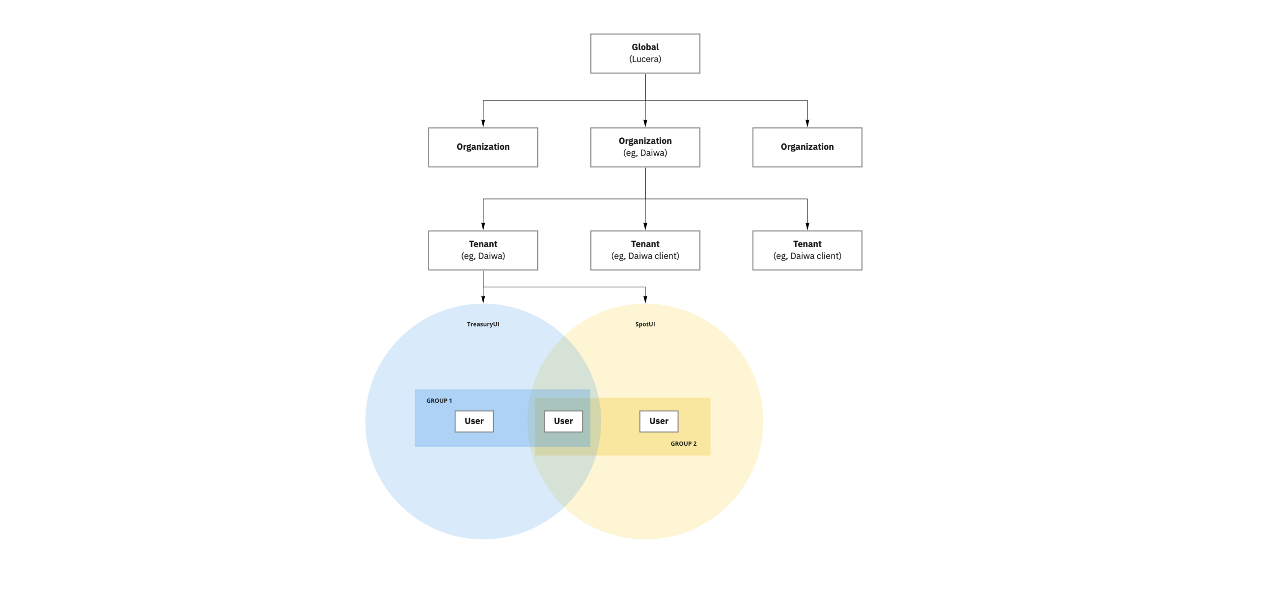
Prior to Passkey, Lucera’s Support team had to manually create users via the database, per application. We created Passkey as a method to protect database integrity and make it easier for support to spin up an Organization, and invite users.

Diagram of Organization, Tenat, Group, and User hierarchy.

Admins on the organization page could enable or disable an organization’s access to applications, create tenants for whitelisting, and invite users.

On the user detail page, Admins could add, edit, or remove the organization, tenant, or group a user was assigned to.

Organization detail page.

User detail page.

Our team also had the opportunity to work on the logo.